【Chip Release】GT810X is a Low-Voltage Low-Power Operational Amplifier
2026-04-07 15:05:43

Product GT8101, GT8102, and GT8104 are respectively 1-channel, 2-channel, and 4-channel low-power operational amplifiers. These operational amplifiers feature an ultra-low static current of 450 nA and an open-loop gain of 102 dB. They also have excellent speed/power ratio, with a gain bandwidth product of 8 kHz and a slew rate of 3.7 mV/μs. These operational amplifiers have a low input bias current and possess rail-to-rail input and output capabilities, as well as a low input offset voltage of ±3 mV (max). The GT810X series operational amplifiers can be used within the temperature range of -40°C to +125°C, and in single-supply or dual-supply configurations ranging from 1.4V to 5.5V or ±0.7V to ±2.75V. These characteristics make these operational amplifiers highly suitable for various applications, such as sensor interfaces, wearable products, temperature measurement, and battery-powered systems. GT8101 offers SC70-5, SOT23-5, SOP8 and MSOP8 packages. GT8102 provides SOP8, MSOP8 and TSSOP8 packages. GT8104 offers SOP14 and TSSOP14 packages.
Features
Power supply voltage: 1.4V to 5.5V (±0.7V to ±2.75V)
Input common mode range: -0.1V to 5.6V
Input offset voltage: ±3mV (maximum)
Input bias current: ±1pA (typ)
Input noise: 300 nV/√Hz @ 1 kHz
Open-loop gain: 102 dB
Gain bandwidth product: 8 KHz
Compression rate: 3.7 mV/μs
Common-mode rejection ratio: 73 dB
Power suppression ratio: 73 dB
Static current: 450 nA (typ)
Output short-circuit current: 50mA
Temperature range: -40℃ to 125℃
Packaging: SC70-5, SOT23-5, MSOP8, SOP8, TSSOP8, TSSOP14, SOP14
Advantages The GT810X has an extremely low static current: 450 nA. The GT810X has a relatively low input offset voltage: ±3mV (maximum). Support multiple packaging options to meet various design requirements. Application

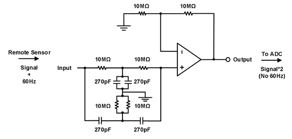
GT810X Typical Application Circuit
About Gtic GTIC is a precision signal chain chip company focused on the design and sales of analog and high-precision signal chain products. Its diverse portfolio is widely used in industrial control, smart electric vehicles, test and measurement, renewable energy, smart manufacturing, intelligent buildings, environmental protection, and digital healthcare. END